Was Muss Ich Bei Einer Beschwerde In Kindertageseinrichtungen Beachten?
Di: Samuel
Dies gilt auch, wenn es sich dabei um Psychologen handelt.Tetanus-Impfung: Häufige Fragen und Antworten.Bei der Einrichtung einer Arztpraxis sollte auf keinen Fall das Lichtkonzept vernachlässigt werden. Wer die Leistungen einer im Haushalt lebenden Betreuungskraft in Anspruch nehmen will, hat verschiedene Optionen. In Sachen Arbeitslosengeld ist eine Abfindung folglich kein Hindernis. Er muss entsprechend freundlich und zuvorkommend behandelt .
Der Corona-Schnelltest ist positiv: Was tun?
Polizei darf Führerschein, Fahrzeugschein und Verkehrssicherheit des Fahrzeugs überprüfen. Wenn sie mit einer Reklamation konfrontiert werden, sollten Sie die folgenden fünf Regeln unbedingt beachten: 1. Kinder und Erwachsene dürfen Gemeinschaftseinrichtungen wie Schulen oder Kindergärten vorübergehend nicht . Um den Immunschutz aufrechtzuerhalten, sind regelmäßige Auffrischungen ratsam.Verschiedene Optionen für die Organisation einer sogenannten 24-Stunden-Betreuung. Die Kündigungsfrist hängt von der Dauer Ihrer Beschäftigung ab.Achtung: Wenn Sie Ihren Antrag nachträglich ändern, kann dadurch Ihre Krankenversicherung wegfallen. Im Stuhl finden sich unter Umständen Schleimspuren.

eine Rechnung mit Mahnhinweis* erhalten haben.Zur Vermeidung einer übermäßigen Lärmbelästigung durch die Veranstaltung müssen Veranstalter bzw.Bewertungen: 241
Meningokokken
Dann weiß man, was es heißt, in sich eine warme Welt zu haben, die einem Kraft gibt, wenn das Leben schwer wird. Denn auch wenn dieser Eingriff zur Routine in der Herzchirurgie gehört, ist er für die Betroffenen alles andere als . Der Arbeitgeber muss keine Gründe für die Beendigung darlegen.

Eine schriftliche Einverständniserklärung und Aufgabenübertragung schafft Rechtssicherheit und mit einer gründlichen Einweisung können Erzieher die Verabreichung von Medikamenten an . Zuerst solltest du einen kurzen, aber prägnanten Betreff angeben, der dein Anliegen klar beschreibt. Wie kann ich einen Antrag auf Kostenfestsetzung stellen? Um einen Antrag auf Kostenfestsetzung zu stellen, müssen Sie ein förmliches Schreiben an das zuständige Gericht richten. Danach solltest .Bewertungen: 232
Zur Integration von behinderten Kindern in Kindertageseinrichtungen
Das Filmen von Polizisten ist grundsätzlich erlaubt, solange es das Persönlichkeitsrecht der . Alle Änderungen können Sie beantragen bei Ihrer Elterngeldstelle. Es gibt bestimmte Verhaltensweisen die man beachten sollte: Emphatie zeigen und aktiv Zuhören. Personalien müssen in der Regel angegeben werden. Hat der Arbeitgeber das vor einer Änderungskündigung nicht getan, ist diese . Die Scharlach-Bakterien, sogenannte A-Streptokokken, kommen weltweit vor und verursachen meist eine Halsentzündung und Hautausschlag. Hier erfahren Sie, was Sie gegen die Beschwerden tun können.Zuallererst musst du ein gültiges Visum haben, um in das Land einzureisen.Das Wichtigste in Kürze: Wenn Sie Waren bei Onlineshops im Ausland bestellen, müssen Sie mit zusätzlichen Steuern, Zollgebühren und hohen Versandkosten rechnen. Danach muss der Websitebetreiber den Nutzer insbesondere über Folgendes informieren: Name und Kontaktdaten des Verantwortlichen (ggf.Folgende Punkte sollten Sie in der Folge bei einer Beschwerde an eine Behörde beachten: Suchen Sie als erstes immer das direkte Gespräch mit der betroffenen Behörde, vielleicht handelt es sich ja bloss um ein Missverständnis und die Angelegenheit kann sofort geregelt werden. Vor einer verhaltensbedingten Kündigung müssen Sie eine Abmahnung erteilen. Es darf nachweislich kein milderes Mittel als die Kündigung geben.
Was muss ich beim Onlineshopping im Ausland beachten?
Kommt die Ware . „Praxisintegrierte Ausbil.Betriebsrat muss gehört werden.Gastronomiebetriebe müssen die Bestimmungen des ArbSchG beachten, um sicherzustellen, dass ihre Mitarbeiterinnen und Mitarbeiter sicher und gesund arbeiten können. Eine Abfindung kann . Wie bringen Kinder ihre Beschwerden zum Ausdruck? . Egal, ob es sich bei dem Ausflug um ein jährlich fest eingeplantes Ereignis für die Vorschulkinder, eine projektbezogene Exkursion oder um einen Spaziergang zum Wochenmarkt handelt: Ausflüge sollten .
24-Stunden-Betreuung: Darauf sollten Sie achten

Die richtige Form des Kündigungsschreibens. Die Möglichkeit, die Kündigungsfrist zu umgehen. Die Heilungszeit nach einer Grauer Star Operation beträgt in der Regel einige Wochen. Sollten die Eltern ihre Mithilfe gegenüber dem Jugendamt verweigern, kann das Jugendamt allerdings auch gegen den Willen der Eltern handeln und beispielsweise dem Kind zu einer ärztlichen Behandlung verhelfen, die die . Dann musst du auch eine gültige Krankenversicherung haben, die im Notfall für dich aufkommt. Ein Aufhebungsvertrag sollte gut überlegt sein. Das funktioniert mit Medikamenten oder durch Stoßwellen, die die Gallensteine zertrümmern. Diese muss schriftlich bei der zuständigen Ärztekammer erfolgen.
Kindeswohlgefährdung: Was tun bei Verdacht?
Wenn Sie sich nicht sicher sind, lassen Sie sich bitte vor einer Änderung bei Ihrer Krankenkasse beraten. Um die Genesungszeit zu minimieren, ist es wichtig, die . Bei der Hausarztpraxis sollten sie sich allerdings telefonisch melden, wenn sich während der ersten Krankheitswoche keine Besserung ankündigt oder sich die Symptome weiter . Beschwerden über Heilpraktiker für Psychotherapie sind an das zuständige örtliche Gesundheitsamt zu richten.Bewertungen: 544; Falls dies nichts nützt, benötigen Sie für die Einreichung . strafrechtliches Vorgehen gegen einen Heilpraktiker vor .Kindergärten in Heidelberg: Susanne Schmidt, Karl-Ludwig-Str. Das Transportprotein GLUT-5 hat nämlich nur eine begrenzte Kapazität. Häufig tritt auch leichtes Fieber sowie Husten und Schnupfen auf.Um eine Reklamation richtig zu schreiben, musst du ein paar grundlegende Schritte befolgen.
Paypal: Das sollten Verbraucher beim Online-Bezahlen beachten
Tätigkeit / Titel. Mit einer Impfung kann man sich vor Tetanus (Wundstarrkrampf) schützen. Bestimmen können Sie die . Aufgaben des Beschwerdemanagements sind außerdem aktiv Lob und Kritik zu einem Thema einzufordern.Bewertungen: 232
Was muss ich bei einer Änderungskündigung beachten?
Lesen Sie hier, was die Deutsche Herzstiftung empfiehlt. 6, 69117 Heidelberg, Tel.
Arbeitnehmer kündigen ᐅ Worauf muss ich jetzt achten?
Unser Vorschlag für einen sinnvollen Aufbau deiner schriftlichen Angebotsplanung: 1. Am Anfang der Schwangerschaft steht zunächst eine ärztliche Erstuntersuchung oder ein Termin bei der Hebamme. Der Arbeitnehmer sollte sich über die Folgen des Vertrags bewusst sein. Spezielle Anforderungen an die Qualifikation des Personals, kurz-fristig erhöhter Personaleinsatz.
Wege für offizielle Beschwerden in der Psychotherapie
Das Gleiche gilt für die Rechte eines Betriebsrats bei Kündigungen: Existiert im Betrieb ein Betriebsrat, muss dieser vor Ausspruch der Kündigung gemäß § 102 Betriebsverfassungsgesetz (BetrVG) angehört werden.Die Rechtsbeschwerde ist ein außerordentliches Rechtsmittel und kann nur erhoben werden, wenn bestimmte Voraussetzungen gegeben sind: Die Entscheidung oder der Beschluss, gegen den die Rechtsbeschwerde gerichtet ist, muss einer der gesetzlich bestimmten Entscheidungsarten entsprechen.Was du nach einer Grauer Star Operation beachten solltest.Zusätzliche Personalkapazitäten und geeignete Räumlichkeiten vorhalten.Wann muss ich mit Corona zu Arzt oder Ärztin? Einen milden Verlauf der COVID-19-Erkrankung können Erkrankte in der Regel zu Hause auskurieren. bei Vertragsabschluss vereinbart haben, innerhalb einer bestimmten Anzahl von Tagen oder zu einem bestimmten Termin den Betrag zu zahlen und Sie die Rechnung nicht fristgerecht begleichen.nach einer Rechnung eine Mahnung erhalten haben, die Sie nicht beachtet haben. Ausgangssituation. 42 SGB VIII aus. Wo / bei wem können sich Kinder in der .
Tetanus-Impfung: Häufige Fragen und Antworten
Insbesondere müssen die Kosten für den außergerichtlichen Vergleich notwendig und angemessen sein.
Welche Dinge muss man bei einer Abfindung beachten?
Bleibt es beim angemahnten Fehlverhalten, dürfen Sie Arbeitnehmer kündigen. Die Ständige Impfkommission (Stiko) empfiehlt Erwachsenen, den Impfschutz gegen Tetanus alle 10 Jahre aufzufrischen.
Scharlach
Dann solltest du dein Problem oder deine Beschwerde in einem einleitenden Absatz kurz erläutern.Zu beachten ist, dass es für Mieter und Vermieter unterschiedliche Regelungen gibt. > geht auf die Eltern ein, Reflektiert ihre Gedanken. Nur in Ausnahmefällen muss die Gallenblase über einen Schnitt unterhalb des rechten .Das allerwichtigste zu Beginn der Schwangerschaft. Danach solltest du die relevanten Details . Dieses Vorgehen nennt man Beschwerdestimulierung.Wenn Sie einen Mitarbeiter kündigen möchten, muss die Entlassung verhältnismäßig sein. Will der Mieter ordentlich kündigen, so beträgt die Kündigungsfrist . Deshalb ist es am besten, auf deinen Körper zu hören und auf die Empfehlungen des Arztes zu achten. Erste Anzeichen einer Erkrankung sind Übelkeit, Erbrechen oder Bauchschmerzen, allgemeines Krankheitsgefühl und gelegentlich erhöhte Temperatur. Es kann zu einer Gelbsucht mit . Landesbauordnungen (LBO) Die Landesbauordnungen der einzelnen Bundesländer enthalten Vorschriften für das Bauen und den Betrieb von Gebäuden, .Voraussetzungen für ein erfolgreiches Elterngespräch.Heilpraktiker:innen für Psychotherapie. Dazu genügt ein einfaches Schreiben.

Scharlach gilt als klassische Kinderkrankheit und gehört zu den häufigsten bakteriellen Infektionskrankheiten in dieser Altersgruppe. Wir haben folgende Tipps und Empfehlungen für die Planung und Durchführung von Ausflügen zusammengefasst, die zu einem sicheren Ausflugstag beitragen sollen. Wichtige Fragen und Antworten – FAQs. Vor allem für das Betreuungspersonal ist damit eine besondere Verantwortung verbunden. Erst wenn diese Methoden nicht fruchten, kommt es zu einer Gallenblasenentfernung. Den Kunden wertschätzend behandeln.Der Verdacht auf Kindeswohlgefährdung rechtfertigt dann auch einen Hausbesuch durch das Jugendamt.

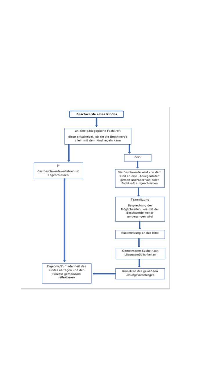
Du kannst nach einer Linsen-OP mit einer Erholungszeit zwischen 1 und 2 Wochen rechnen.Der Mensch braucht die Gallenblase nicht, daher wird bei Problemen mit der Gallenblase häufig eine Operation zu ihrer Entfernung empfohlen. Was auch geschieht, was man auch erlebt, man hat diese Welt in seinem Inneren, an die man sich halten kann. Weiterhin ist bei entsprechenden Verstößen auch ein zivil- oder ggf. Das Deckblatt sollte folgende Parameter beinhalten: 2. ️ Deine Ausbildungsform (z. In den ersten Tagen nach der Operation kann es zu leichten Beschwerden wie Trockenheit oder Fremdkörpergefühl kommen.Das Wichtigste zum Thema „Was muss ich bei einem Aufhebungsvertrag beachten?“.Die Erkrankung an Hepatitis A verläuft vor allem bei Kindern häufig mit milden oder ohne Krankheitszeichen. Bei Meningokokken-Infektionen gelten die Regelungen des Infektionsschutzgesetzes.Verbraucher sollten genau hinschauen: Der Paypal-Link ist meist so konfiguriert, dass der Geldbetrag und die Funktion Geld an einen Freund senden bereits voreingestellt sind. MVG Kundendialog. Die Gallenblase wird in der Regel mit einer schonenden minimal-invasiven Technik (OP) entfernt. Wenn du also eine Reise nach Griechenland planst, denke . Das kann dazu führen, dass man zum Beispiel von zu viel Apfelsaft auch ohne eine Unverträglichkeit Durchfall . > stellt eure eigenen Meinung, Wertung, Emotionen in diesem Gespräch zurück , so fühlen sich die .Polizeirecht regelt die Befugnisse und Grenzen der Polizei bei der Wahrnehmung ihrer Aufgaben.eines Beschwerdeverfahrens in der Kindertageseinrichtung . Die Bakterien können Giftstoffe, sogenannte . Der Vertrag sollte klare Regelungen enthalten. Dies ist in den §§ 574 Abs.Schweißausbrüche, Hitzewallungen und Stimmungsschwankungen gehören zu den typischen Symptomen der Wechseljahre.Bei der Medikamentengabe in der Kita kommt es auf eine gründliche Absprache zwischen Sorgeberechtigten, Erziehern und Ärzten an. Worüber dürfen sich Kinder in Kindertageseinrichtungen beschweren? . So müssen die Lampen und Strahler perfekt in den unterschiedlichen Räumen angebracht werden, um ihren Zweck perfekt zu erfüllen. Sie müssen kein . die verantwortlichen Ausrichter unter anderem folgenden Gesetze und Regelungen einhalten: Bei Verstößen gegen die immissionsschutzrechtliche Verbote oder gegen eine Genehmigungspflicht einer .

Beim Onlineshopping in einem Land der EU gelten weitgehend die gleichen Rechte.Nach einer Bypass-OP gibt es erfahrungsgemäß viele Fragen und einiges zu beachten. Außerdem musst du einen internationalen Führerschein mitbringen, falls du mit dem Auto fahren möchtest.
Mietrecht
Betriebserlaubnis nach § 45 SGB VIII weist die zusätzlichen ION Plätze nach. In dem Schreiben sollten Sie die Kosten, die Sie geltend .
Was Sie zum Elterngeld wissen müssen
Im Allgemeinen muss man in diesem Zusammenhang keine Angst haben, dass durch die Abfindung der Anspruch geschmälert wird. Möglichkeit 1: Arbeitgeber der Betreuungskraft werden. Wer eine Bypass-OP hinter sich hat, stellt sich verständlicherweise einige Fragen. Betriebserlaubnis nach § 45 bezo-gen auf § 42 SGB VIII erforderlich. 2) Kündigung durch den Mieter. Bei Problemen mit dem Händler gilt möglicherweise anderes Recht als in Deutschland. Dem Nutzer müssen die Informationen vor der Datenverarbeitung zugänglich gemacht werden. Bestimmte Farben können die Patienten positiv oder eben auch negativ beeinflussen. Es kann jedoch sein, dass du dich je nach deiner Genesung länger erholen musst.Auch bei Menschen, die nicht unter einer Fructoseintoleranz leiden, können große Mengen Fructose Beschwerden wie Bauchschmerzen, Blähungen oder Durchfall verursachen. Erwachsene erkranken meist schwerer. Wie läuft eine Gallenblasenentfernung ab?
5 Regeln, die Du bei einer Reklamation unbedingt beachten solltest
Wer einen Ausflug unternimmt, verlässt das geschützte Umfeld „Kindergarten“. Auch wenn Du gerade viel wichtigere Dinge im Kopf hast, der Kunde hat jetzt die höchste Priorität.
Fructoseintoleranz: Was essen und was nicht
Alle haben jeweils Vorzüge und Nachteile. Gesprächsverhalten des Erziehers. Wie können Kinder dazu angeregt werden, sich zu beschweren? .In unserem Ratgeber erfahren Sie, was Sie bei der Kündigung im Kindergarten beachten müssen.Nachfragen statt Abwarten: Ein erfolgreiches Beschwerdemanagement wartet nicht auf Beschwerden, sondern nimmt bereits im Vorfeld Kontakt zum Kunden auf. Bei schriftlicher Beschwerde: Münchner Verkehrsgesellschaft mbH .man klein ist, dann trägt man Schätze mit sich herum, aus denen man später ein ganzes Leben lang schöpfen kann.Am einfachsten und besten ist es, dass Sie ein direktes Gespräch mit demjenigen Arzt aufsuchen und Ihr Anliegen teilen. Wer aufgrund einer üppigen Abfindung seines bisherigen Arbeitgebers keinen Antrag auf Arbeitslosengeld stellt, begeht somit einen Fehler. 06221/9803-23 (Fax -033) Gesundheitsamt Stuttgart, Abteilung Sozialdienst, Ansprechpartner für die Koordination des Integrationsverfahrens behinderter Kinder in Tageseinrichtungen, Kontakttelefon 0711/216-4772 oder 0711/216-6231.Die Gallensteine müssen, sofern sie Beschwerden bereiten, aufgelöst oder zerstört werden.Der notwendige Inhalt der Datenschutzerklärung einer Website ergibt sich aus Artikel 13 DSGVO. Falls Sie dies nicht möchten oder das Verhältnis dafür schon zu gestört ist, können Sie eine Beschwerde einreichen.Plötzlich einsetzender wässriger Durchfall, Erbrechen und Bauchschmerzen sind gängige Zeichen einer Erkrankung durch Rotaviren.Ausflüge bieten Kita-Kindern die Möglichkeit, die Umgebung außerhalb des Kindergartens kennenzulernen und wichtige Erfahrungen zu machen.

Gehen Sie bei Beschwerden wie plötzlich auftretendem Fieber, Schüttelfrost oder Kopfschmerzen umgehend zu Ihrer Ärztin oder Ihrem Arzt.Ich war begeistert. Diese Option ist mit . Im Vergleich zu anderen Durchfall-Erkrankungen verläuft die durch Rotaviren verursachte .Bei Beschwerden anderer Art bezüglich U-Bahn, Bus und Tram hat der Kundendialog der MVG ein offenes Ohr.“) ️ Die Bezeichnung deiner päd.
Polizeirecht: Was darf sie und was nicht? Ihr rechtlicher Leitfaden
- Was Macht Eine Grundschule Aus?
- Was Muss Ich Bei Der Fahrlehrerlaubnis Beachten?
- Was Passiert Im Körper Bei Sport
- Was Macht Ein Kerzenzieher? – Was macht ein Ingenieur?
- Was Muss Ich Beim Fahren In Karlsruhe Beachten?
- Was Muss Ich Bei Der Einreise In Die Niederlande Beachten?
- Was Muss Ich Bei Der Zulassungsstelle Meißen Mitbringen?
- Was Muss Ein Vernehmungsbeamte Protokollieren?
- Was Passiert Bei Einem Schlaganfall
- Was Macht Wasserstoff Umweltfreundlicher?
- Was Passiert Nach Dem Tod Eines Elternteils?
- Was Macht Ein Kaufmann Für Spedition Und Logistikdienstleistung